咨询热线: 18225968333
联系我们Contact us
全国咨询热线18225968333

公积金提取代办

公司地址:上海华能联合大厦

联系电话:13065553707

通辽常见问题

通辽公积金提取手续_北京住房公积金网上提取

发布时间:2026-04-16 01:33:25

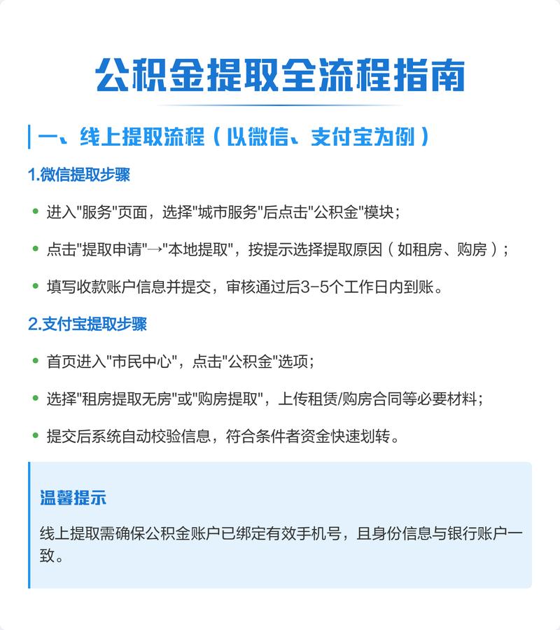
登录北京住房公积金网(gjj.beijing.gov.cn),点击首页右侧【个人网上业务平台】,选择【个人网上业务平台(北京中心)】,认真阅读登录提示后,点击【北京市统一身份认证平台登录】。您可选择“账号登录”登录北京住房公积金网上业务系统。

提示:如果未在北京市统一身份认证平台注册的用户,请您先完成注册后再登录。

第二步,选择提取事项,录入提取信息。

点击页面左侧【我要提取-提取住房公积金-提取申请】,在新事项申请列表中点击【1.购买京内住房提取】,选择“购买房屋类型”,阅读并勾选确认《个人信息核查授权、承诺书》后,进入相应的事项申请页面(如在中直分中心、国管分中心或铁路分中心存在相同地址的购房提取事项,应共享该事项继续办理提取):

1.购买“商品住房”

“基本信息”栏目下显示用户基本信息,请核对“婚姻状况”是否准确,如需变更婚姻状况,应先完成个人信息变更,再申请此提取事项公积金提取手续,操作步骤详见《住房公积金缴存人信息变更》。

在“房屋相关信息”栏目下,选择【是否有网签】信息项,分为两种情况:

(1)选择“是”时,选择【房屋所有人】和【所购房屋类型】,选择所购房屋类别,录入网签合同编号(所购房屋类型为“存量住房”的,应同时提供该套房屋过户后的房屋所有权证号或不动产权证号);未查询到购房信息的,需修改网签信息重新查询,或在“是否有网签”项选择【否】并录入相关信息。

(2)选择【否】时,选择【房屋所有人】和【所购房屋类型】,录入相关信息并上传房屋所有权证或不动产权证、购房发票或载有计税金额的契税票原件影像。

在“提取人账户相关信息”栏目下,填写“本次提取金额”,选择【收款人公积金用卡银行】,系统自动显示相应的公积金用卡卡号。

如申请人希望使用本人的其他银行卡(应为人民银行规定的I类银行结算账户)办理提取时,可点击【添加新卡】,选择需要添加的“银行名称”,录入“银行卡号”,点击【确认添加】,添加成功后,选择【收款人公积金用卡银行】即可。每名缴存职工本人名下,可持有多家发卡银行的公积金用卡,每家银行限一张。

如后续申请人希望公积金余额可按周期打入本人公积金用卡当中公积金提取手续,可在“约定提取信息”栏目,选择约定提取日及约定提取周期。如之前办理过约定提取,约定提取相关信息自动显示,可保持不变也可根据自身情况进行修改。“约定提取信息”栏目非强制填写。

2.购买“经济适用住房、限价商品房”

办理流程与上述“商品住房”方式基本一致,在“基本信息”栏目下显示用户基本信息,需按实际情况填写“申请人户口所在区”。后续同“商品住房”操作步骤一致。

3.购买“公有住房、集资建房”

公积金提取手续

“基本信息”栏目与上述“商品住房”方式办理流程基本一致。在“房屋相关信息”栏目下,选择【所购房屋类别】和【房屋产权人】,录入相关信息,已取得房屋所有权证或不动产权证的,应注明房屋所有权证或不动产权证号,并上传购房收据或购房发票或购房合同原件影像。

购买“公有住房、集资建房”申请提取住房公积金的,在网上申报完成后还需要持相关材料前往柜台进行审核,请仔细阅读提示,并决定是否继续办理。

4.购买“危改、拆迁、征收回迁房”

“基本信息”栏目与上述“商品住房”方式办理流程基本一致。在“房屋相关信息”栏目下录入相关信息,并上传“拆迁或征收回迁协议”,协议中未注明购房人实际缴纳的房价款金额的,需要上传“回迁房统一发票或收据”影像。已取得房屋所有权证或不动产权证的,应在表内注明房屋所有权证或不动产权证号,并上传不动产权证或房产证原件影像。点击【提交】,系统显示提交成功。

在提交成功页面,如需留存申请回单,点击【打印回单】,打印《北京住房公积金管理中心业务凭证回单》,如需查询业务办理机构,点击【经办网点】,点击【确定】,提取申请完成。

购买“危改、拆迁、征收回迁房”申请提取住房公积金的,在网上申报完成后还需要持相关材料前往柜台进行审核,请仔细阅读提示,并决定是否继续办理。

第三步,查看进度。

申请事项提交成功后,可点击页面左侧【我要提取-提取住房公积金-已申请提取事项记录】,查看申请进度。点击【查看明细】,可以查询已申请事项详情,点击【打印回单】,可以补打《北京住房公积金管理中心业务凭证回单》。

【申请进度】为“审核已通过”的,提取资金将划入申请人公积金用卡账户。

【申请进度】为“审核未通过”的,可在“备注信息”栏查看不通过原因。

【申请进度】为“补充申请材料”的,可在“备注信息”栏查看需补充的材料及原因。鼠标左键双击该事项记录,可在补充上传影像后,重新提交。

【申请进度】为“待审核”、“审核中”的,系统未完成审核,请稍后再次查看状态。审核通过后,系统将自动更新申请进度。

途径二:通过北京公积金APP申请

第一步,登录系统。

点击北京公积金APP,进行登录。如果未在北京市统一身份认证平台注册的用户,请您先完成注册后再登录。

第二步,选择提取事项,录入相关信息

公积金提取手续

点击【服务】,在“我要提取”栏选择【购买京内住房提取】公积金提取手续,选择“购买房屋类型”,阅读并勾选确认《个人信息核查授权、承诺书》后,进入相应的事项申请页面(如在中直分中心、国管分中心或铁路分中心存在相同地址的购房提取事项,应共享该事项继续办理提取),按照提示录入相关信息,相关流程与个人网上业务平台一致。点击【提交】,提示操作成功。

提示:

1.请仔细阅读提示信息,以免遗漏相关提取材料。

2.购买“公有住房、集资建房”、危改、拆迁、征收回迁房”申请提取住房公积金的,在网上申报完成后还需要持相关材料前往柜台进行审核,请仔细阅读提示,并决定是否继续办理。

3.若申请人原在中直、国管或铁路分中心缴存住房公积金,并办理过同套住房的提取,转移至北京地方后申请继续提取同套房屋剩余限额的,提供申请人本人身份证原件(或人脸识别),无需提供其他材料。申请成功后,申请人在分中心的提取额度清零。

途径三:通过住房公积金业务柜台办理。

第一步,提供材料

1.房屋类型为“商品住房、经济适用住房、限价商品房”

申请人本人身份证原件(或人脸识别)、网签合同编号(所购房屋类型为“存量住房”的,应同时提供该套房屋过户后的房屋所有权证号或不动产权证号),如无法提供网签合同编号,需提供房屋所有权证号或不动产权证号、销售不动产统一发票或载有计税金额的契税完税凭证原件。

2.房屋类型为“公有住房、集资建房”

申请人本人身份证原件(或人脸识别),房改售房或集资合作建房单位给申请人开具的收取售房款的收据原件(只能提供收据复印件的,需售房单位在收据复印件上盖章)。收据遗失的,由售房单位出具收到购房人支付售房款具体数额的说明;单位不出具说明的,将依据成本价购买公有住宅楼房的房价款计算公式核算。

老旧小区提取:申请人本人身份证原件(或人脸识别),分摊改造成本实际出资的发票或收据,不动产登记证号(或房屋产权登记证号);承租公房、且有获取危旧楼房改建后房屋产权意愿的,申请人需提供本人身份证原件(或人脸识别),分摊改造成本实际出资的发票或收据,公房的购房协议原件;申请人为房屋产权人(或公房承租人)配偶的,还应提供结婚证原件(如可通过市民政校验的无需提供);申请人为房屋产权人(或公房承租人)父母或子女的,还应提供亲属关系材料原件,包括同一户籍地址的户口簿、出生证明或户籍档案。

3.房屋类型为“危改、拆迁、征收回迁房”

申请人身份证原件(或人脸识别),拆迁或征收回迁协议原件,协议中未注明的实际缴纳房款金额的,需提供购买回迁房的销售不动产统一发票或收据原件。

第二步,柜台办理

本人办理的,由本人携带上述材料,选择任意的管理部及受托银行代办点办理。

公积金提取手续

单位经办人办理的,单位经办人携带身份证原件(或人脸识别)、申请人填写的《申请提取住房公积金个人授权、承诺书》一份及上述材料,选择任意的管理部及受托银行代办点办理。

委托他人办理的,被委托人携带委托人及被委托人身份证原件(或人脸识别)、《个人授权委托书》及上述材料,选择任意的管理部及受托银行代办点办理。

二、缴存人因同一套住房曾办理过购房提取,中断后可再次申请提取

北京住房公积金缴存人因同一套住房曾办理过购房提取,提取金额未达到购房款总额,中断后可再次申请提取。

办理途径有两种:

途径一:通过住房公积金网上业务系统办结。

登录个人网上业务平台后,点击页面左侧【我要提取-提取住房公积金-已申请提取事项管理】,点击提取事项右侧的【约定提取管理】,进入约定提取管理页面:

在“公积金约定提取信息”栏目下,选择“约定提取日”、“约定提取周期”,系统自动反显“约定下次支付日期”。

在“收款银行账户信息”栏目下,点击【选择收款账户】,可选择公积金用卡,如申请人希望用本人的其他银行卡(应为人民银行规定的I类银行结算账户)办理提取时,可点击【添加公积金用卡】,选择需要添加的“银行名称”,录入“银行卡号”,点击【确认添加】,添加成功后,再次选择【收款人公积金用卡银行】即可。

点击【提交】。如需留存申请回单,点击【打印回单】即可。

途径二:通过住房公积金业务柜台办理。

本人办理的,携带身份证原件(或人脸识别)选择任意的管理部及受托银行代办点办理。

单位经办人办理的,单位经办人携带身份证原件(或人脸识别)、申请人身份证原件(或人脸识别)、申请人填写的《申请提取住房公积金个人授权、承诺书》一份,选择任意的管理部及受托银行代办点办理。

委托他人办理的,被委托人需携带委托人及被委托人身份证原件(或人脸识别)、《个人授权委托书》、《申请提取住房公积金个人授权、承诺书》及上述材料,选择任意的管理部及受托银行代办点办理。

提示:中共中央直属机关分中心、中央国家机关分中心、北京铁路分中心的缴存人按所在分中心规定办理。登录北京住房公积金网(gjj.beijing.gov.cn),点击【经办网点】可查询分中心及经办网点地址。

在线客服
联系方式

热线电话

18225968333

上班时间

周一到周五

公司电话

13065553707

二维码
线